Services Cross platform development & Housing Systems advice
DB Integration are experienced developers and consultancy providers who will map, design, develop and deliver custom solutions.
Cross platform software development
Web application development
Database development
Civica Contact Manager process mapping
Housing systems development & support
Data migration assistance
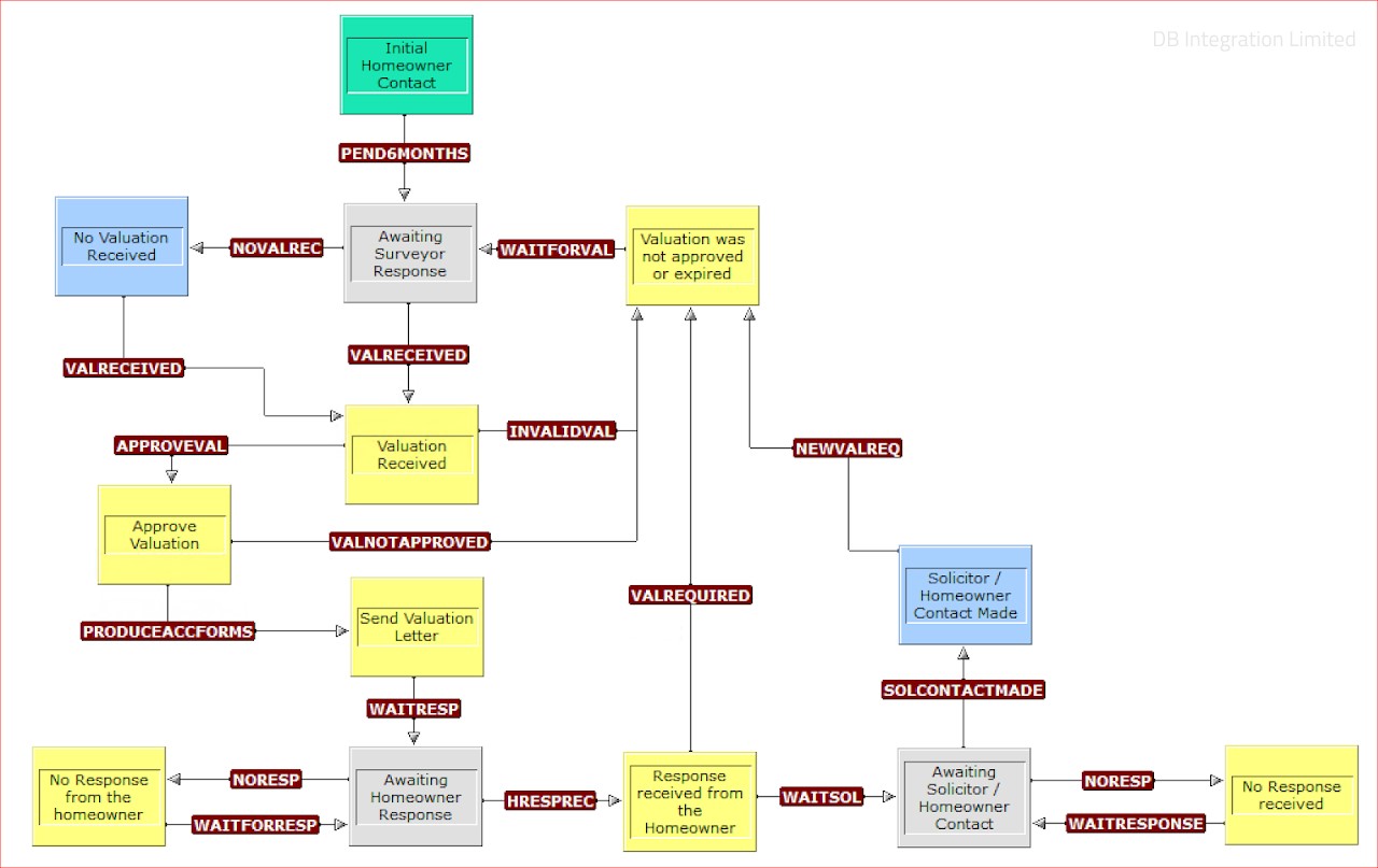
Screenshots showing some of the applications that DB Integration have produced for their clients. Click on the images for larger view.
×
A windows application to take a Microsoft Office Mail Merged document. Split it on each section whilst finding the required reference and saving each section as an individual PDF document. Production of a CaseVision direct loader spreadsheet and a Contact Manager indexing CSV file is also done at the same time.
×
A self contained web application that is used to extract documents and notes from Contact Manager into a compressed zip file so that they can be referred to during court proceedings.
×
A windows application to read a Microsoft Excel spreadsheet containing a list of files that require indexing into Case Vision along with the reference they require indexing against. The application reads the Excel spreadsheet and creates the required directory structure including the referenced file ready to be automatically loaded into Case Vision.
×
A Contact Manager workflow to facilitate the processing of a safeguarding case.
×
A Contact Manager workflow process for NHS tenancy sign ups including the production of either printed documents through Contact Manager or the ability to send the documents via DocuSign for electronic signing.
×
A Contact Manager workflow to handle the Equity Loan process from initial home owner contact right through to completion.